Piekļūstamība

Pāriet uz galveno saturu

Fonta izmērs

Kontrasts

Pievērs uzmanību – raksts publicēts pirms 12 gadiem un 5 mēnešiem.

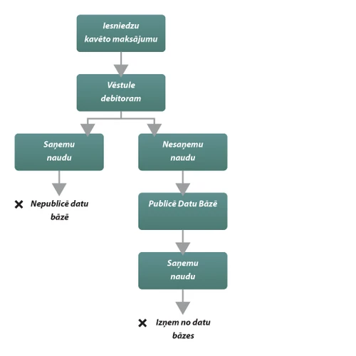
Lursoft publisko uzņēmumu nenokārtotās saistības Kavēto maksājumu datubāzē

Informācijas tehnoloģiju uzņēmums Lursoft uzsācis piedāvāt saviem klientiem rīku debitoru kavēto maksājumu administrēšanai - Debitoru portfeli un publisko Kavēto maksājumu datu bāzi, kas informē par uzņēmuma nenokārtotajām saistībām. Lursoft klienti pārstāv dažādas nozares, līdz ar to dažādi ir arī parādu apjomi. Piemēram, lielākais reģistrētais kavētais maksājums ir 14827 LVL, bet mazākais – vien 0,19 LVL. Apkopotie dati parāda, ka klienti Lursoft jauno rīku izmanto, lai reģistrētu ne tikai pēdējā gada laikā izrakstītus rēķinus, bet arī teju desmit gadus vecus. Tā, piemēram, datu bāzē reģistrētais vecākais rēķins izrakstīts 2004.gadā, savukārt jaunākais – š.g. 14.oktobrī. Lursoft statistika parāda, ka, jo savlaicīgāk kreditors iesniedz ziņas par kavēto maksājumu, jo lielāka ir iespēja šo summu no debitora atgūt. Tā, piemēram, salīdzinot 2012. un 2013. gadā izrakstīto rēķinu atguvi, redzams, ka 2013. gadā iesniegto rēķinu atguve ir uz pusi lielāka, t.i., 40,2%, kamēr no 2012.gadā izrakstītajiem rēķiniem atgūti 20,5%. Tomēr, neskatoties uz to, ka vecākus parādus ir...

Lai turpinātu lasīt, iegādājies abonementu

Automātiskais maksājums

BILANCE internetā

+ BilancePLZ ar 7 dienu izmēģinājumu par 1 €
  • Bezlimita pieeja visiem portāla un žurnāla rakstiem 1 lietotājam
  • E-žurnāls BILANCE
  • Iekļauts visu rubriku saturs pilnā apmērā t.sk. juridiskie padomi, tiesības, bizness, ekonomika, noderīgi rīki un veidlapas u.c.
  • 7 dienu izmēģinājums tikai par 1€ ar automātisku pagarināšanu

24,99 € mēnesī ar 7 dienu
izmēģinājumu par 1,00 €

Tikai 0,74 € dienā

BILANCE internetā

E-žurnāls un portāls
  • Bezlimita pieeja visiem portāla un žurnāla rakstiem 3 lietotājiem
  • E-žurnāls BILANCE
  • Iekļauts visu rubriku saturs pilnā apmērā t.sk. juridiskie padomi, tiesības, bizness, ekonomika, noderīgi rīki un veidlapas u.c.
  • Dāvanā 100+ semināru videotēka vairāk nekā 5000 € vērtībā!

269 € gadā
12 mēnešu abonements

No 28 € mēnesī

Drukātā BILANCE

Žurnāls un portāls
  • Bezlimita pieeja visiem portāla un žurnāla rakstiem 3 lietotājiem
  • 12 drukātās BILANCES jūsu pastkastītē
  • Iekļauts visu rubriku saturs pilnā apmērā t.sk. juridiskie padomi, tiesības, bizness, ekonomika, noderīgi rīki un veidlapas u.c.
  • Dāvanā 100+ semināru videotēka vairāk nekā 5000 € vērtībā!

299 € gadā
12 mēnešu abonements

Jau ir abonements?